通知公告
通知公告

航空宇航学院第二十三届“郑航挑战杯”大学生创业计划竞赛院赛评审结果公示

发布时间:2025-11-28浏览次数:


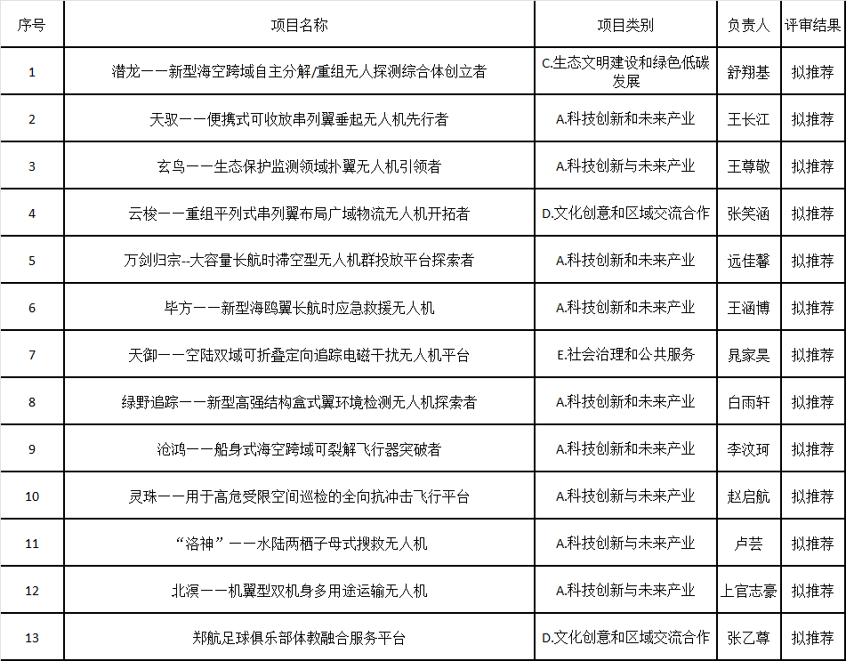
根据我校《关于举办第二十三届“郑航挑战杯”大学生创业计划竞赛的通知》安排,经团队申报、学院评审等环节,拟推荐《潜龙——新型海空跨域自主分解/重组无人探测综合体创立者》等13个项目进入校赛。现将结果进行公示,公示期:20251128日——20251130日。公示期间如有异议,可向学院分团委反映。

航空宇航学院分团委电话:0371-61912157

地点:08B306

航空宇航学院第二十三届“郑航挑战杯”大学生创业计划竞赛拟推荐公示


航空宇航学院分团委

2025年1128


关闭